本書のTOPへ 前項目 次項目 索引

パソコン本体下面

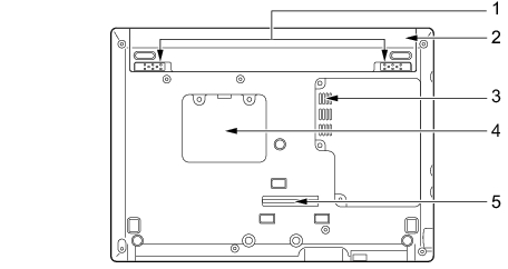
各番号をクリックすると説明箇所へジャンプします。

画像

  1. 内蔵バッテリパックロック
    内蔵バッテリパックを取り外すときにスライドさせます。
    「ハードウェア」−「内蔵バッテリパックを交換する」
  1. 内蔵バッテリパック
    内蔵バッテリパックが装着されています。
    「ハードウェア」−「内蔵バッテリパックを交換する」
  1. 吸気孔
    空気を取り込むための穴です。
注意
PLラベル

  1. 拡張RAMモジュールスロット
    本パソコンのメモリをセットするためのスロットです。
    「ハードウェア」−「メモリについて」
  1. ポートリプリケータ接続コネクタ
    ポートリプリケータを接続するためのコネクタです。
    「ハードウェア」−「ポートリプリケータについて」

本書のTOPへ 前項目 次項目 索引

All Rights Reserved, Copyright© FUJITSU LIMITED 2007